메인메뉴 바로가기 본문으로 바로가기

자유게시판

HOME 커뮤니티자유게시판
생명연 “‘탄수화물 섭취 제한, 수명 연장’ 노화조절 구조 규명”에 대한 상세정보
생명연 “‘탄수화물 섭취 제한, 수명 연장’ 노화조절 구조 규명”
작성자 임상병리과 등록일 2023.02.24

국내 연구진이 식이 제한에 따른 노화 조절의 기전을 새롭게 발견했다.

한국생명공학연구원(생명연) 노화융합연구단 권은수 박사 연구팀은 예쁜꼬마선충에서 글루코스(glucose, 포도당) 섭취를 제한하면 수명이 연장되는 기전을 규명하는 데 성공했다. 향후 식이 제한과 노화 간 영향 분석 연구와 함께 글루코스 섭취를 제한하여 수명을 연장하는 기술 개발에 이바지할 것으로 기대된다.

노화란 시간이 흐름에 따라 점진적으로 생명체의 기능이 떨어지며 끝내는 죽음에 이르게 되는 일련의 생물학적 현상을 뜻한다. 

노화에 관한 수많은 연구결과가 축적되면서 노화가 피할 수 없는 것이 자연 현상의 하나라는 인식에서 치료나 예방이 가능한 질병 중 하나로 여겨지는 인식의 전환이 가속화되는 상황이다.
각종 영양소를 균형 있게 먹으면서도 필요 이상의 과도한 섭취를 제한하는 식습관은 예로부터 건강한 삶과 노화에 밀접한 관련이 있다고 알려져 있다. 일례로, 여러 연구결과에서 탄수화물의 하나로 생물체 에너지원으로 사용되는 글루코스의 과도한 섭취는 노화를 가속화 한다고 밝혀진 바 있다. 식이 조절은 노화와 밀접한 관련이 있으나 식이 구성 요소 중 어떤 것이 노화에 영향을 미치는지에 대한 연구는 부족한 실정이다. 특히, 인간의 전체적인 식이 제한은 지속성의 문제가 있어 특정 성분섭취를 조절하여 건강을 유지할 수 있는 식이 조절 방법 개발에 대한 수요가 높다.


 

연구팀은 노화 연구에 널리 활용되는 모델 생물인 예쁜꼬마선충을 이용해 글루코스 섭취를 제한하면 에너지 조절에 관여하는 AMPK 단백질(AMP-activated protein kinase, AMP 활성화 단백질 인산화효소)이 활성화되며 수명을 증가하게 된다는 사실을 새롭게 밝혔다.  글루코스 합성능력을 낮춘 대장균을 만들고, 이를 예쁜꼬마선충이 섭취하자 AMPK 단백질이 뇌 신경세포에 수명연장 신호를 보내게 하였고, 신호를 받은 조직에서는 지질대사의 변화를 통해 지방으로 이루어진 세포막의 유동성을 증가시켜 노화를 조절하는 것을 발견하였다.
나아가 글루코스 제한 식이를 알츠하이머 치매를 일으키는 예쁜꼬마선충 모델에도 적용하였는데 그 결과, 질병의 진행을 늦추는 것을 확인하며 다른 노화 관련 질병에의 적용 가능성을 높였다.

 
연구책임자인 권은수 박사는 “이번 연구성과는 세계 최초로 식이와 노화 간의 관계를 유전학적 방법을 통해 접근하여 글루코스 식이 제한을 통해 조절되는 새로운 노화 경로를 발견한 것”이라며, “수명연장 효과를 일으키는 인자들을 추가로 발굴하여 부작용 없이 노화를 조절할 수 있는 식이 제한 기술 개발에 이바지하겠다.”라고 밝혔다.

이번 연구 결과는 1월 18일 'Nature Communications' 온라인 판에 게재되었다.

Nat Commun. 2023 Jan 18;14(1):288. doi: 10.1038/s41467-023-35952-z.

출처 : 이웃집과학자(http://www.astronomer.rocks), The Science Times



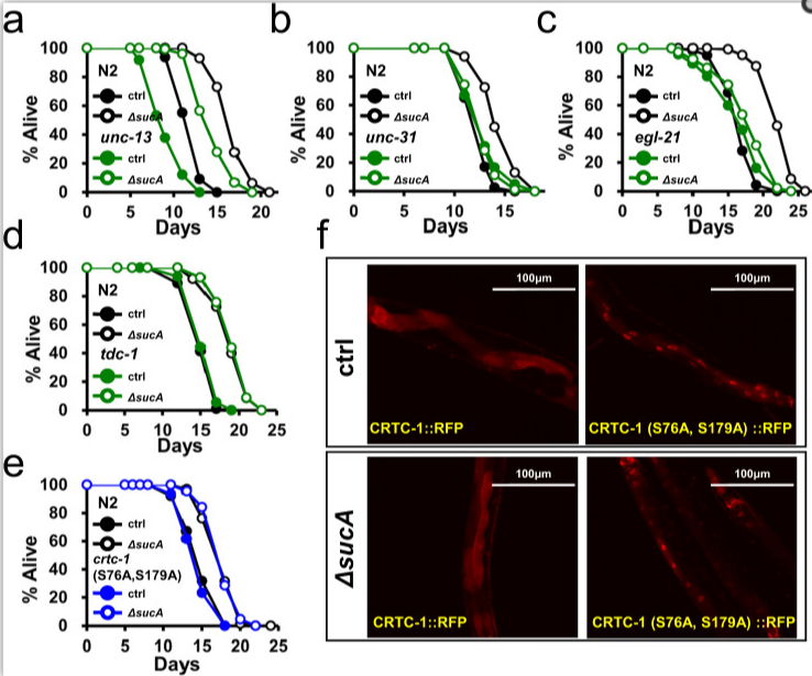
[Figure5] GR promotes longevity non-cell autonomously via pro-longevity neuropeptide.





[저널]

A new AMPK isoform mediates glucose-restriction induced longevity non-cell autonomously by promoting membrane fluidity


Abstract

Dietary restriction (DR) delays aging and the onset of age-associated diseases. However, it is yet to be determined whether and how restriction of specific nutrients promote longevity. Previous genome-wide screens isolated several Escherichia coli mutants that extended lifespan of Caenorhabditis elegans. Here, using 1H-NMR metabolite analyses and inter-species genetics, we demonstrate that E. coli mutants depleted of intracellular glucose extend C. elegans lifespans, serving as bona fide glucose-restricted (GR) diets. Unlike general DR, GR diets don't reduce the fecundity of animals, while still improving stress resistance and ameliorating neuro-degenerative pathologies of Aβ42. Interestingly, AAK-2a, a new AMPK isoform, is necessary and sufficient for GR-induced longevity. AAK-2a functions exclusively in neurons to modulate GR-mediated longevity via neuropeptide signaling. Last, we find that GR/AAK-2a prolongs longevity through PAQR-2/NHR-49/Δ9 desaturases by promoting membrane fluidity in peripheral tissues. Together, our studies identify the molecular mechanisms underlying prolonged longevity by glucose specific restriction in the context of whole animals.





첨부파일